| Author |
Topic  |
|
|
homik
Apprentece

USA
9 Posts |
Posted - Jul 17 2009 : 10:54:00 PM
|
| I'm trying to build this circuit http://www.electronics-lab.com/projects/audio/039/ but for the love of me i can't find a .39uF capacitor. Its like they fell off the face of the planet and forgot to leave a note. Is there something i can use in its place? |
"I make my circuits on bread board." "Well, i print out my own PCB templates." "Oh yeah? I make my circuits with a sharpie and a cool hat." |
|
|
mrgone
Nobel Prize Winner
    
USA
1176 Posts |
Posted - Jul 18 2009 : 5:42:33 PM
|
Just use something close to it. You can also add capacitors in parallel like a .1uf and a .1uf and .1uf and another .1uf all in parallel will give you .4uf.....close enough.
Or you can put two .8uf caps in series and get .4uf. |
 |
|
|
audioguru
Nobel Prize Winner
    
Canada
4218 Posts |
Posted - Jul 18 2009 : 11:16:36 PM
|
Digikey and Newark have 0.39uF metallized film capacitors in stock. The minimum order at Digikey is 10 but only 1 at Newark.
Unfortunately their tolerance is 10%. |
 |
|
|
homik
Apprentece

USA
9 Posts |
Posted - Jul 19 2009 : 10:26:45 AM
|
Newark now has one with 5% tolerance. Also, i think i just found my new favourite site.
Thanks!  |
"I make my circuits on bread board." "Well, i print out my own PCB templates." "Oh yeah? I make my circuits with a sharpie and a cool hat." |
 |
|
|
mrgone
Nobel Prize Winner
    
USA
1176 Posts |
Posted - Jul 27 2009 : 11:12:38 PM
|
quote: Originally posted by homik
Newark now has one with 5% tolerance. Also, i think i just found my new favourite site.
Thanks! 
Well, what is it?
I like Mouser. They are cheap! |
Edited by - mrgone on Jul 27 2009 11:15:13 PM |
 |
|
|
wasssup1990
Nobel Prize Winner
    
A Land Down Under
2261 Posts |
Posted - Jul 27 2009 : 11:40:16 PM
|
| Mouser is good. Their prices are good. I bought some IC's off them a few months ago for around $7 each but their shipping is $30 to Australia! I think their high shipping costs explain why their component prices are so low compared to other local companies. |
When one person suffers from a delusion it is called insanity. When many people suffer from a delusion it is called religion. |
 |
|
|
homik
Apprentece

USA
9 Posts |
Posted - Aug 01 2009 : 2:07:37 PM
|
So i have the parts all safe and snug in my part's box except for the IC but thats (hopefully) on its way.
However, upon further inspection of the diagram i've become a little bit confused... What is the polarity of the outputs? I'm trying to integrate this circuit with the 22 watt amp featured on your page, and my train of thought is i would hook up the outputs of this circuit with the inputs of the amp. Then i took a look at the capacitors on the output and it looks like its drawing current from something (meaning the capacitor's negative terminal is facing wherever it needs to go and the positive terminal is facing the IC).
I'm not exactly a whiz in electronics (i'm working off of a few years of tinkering and a highschool physics course). Could someone explain to me how to hook up the circuit to the amp?
----------------------------------------------------
I think my question was a little unclear, so i'll represent it visually. Should i hook up the circuits like this?
 |
"I make my circuits on bread board." "Well, i print out my own PCB templates." "Oh yeah? I make my circuits with a sharpie and a cool hat." |
Edited by - homik on Aug 01 2009 2:41:02 PM |
 |
|
|
audioguru
Nobel Prize Winner
    
Canada
4218 Posts |
Posted - Aug 01 2009 : 8:42:56 PM
|
You have the outputs of the tone controller connected to ground on the amplifier. Then the tone controller won't work. You have an output capacitor on the tone controller and an input capacitor on ther amplifier. Only one is needed. The datasheet for the amplifier shows 0.22uf input capacitors . A film 220nf capacitor is 0.22uf, is small and is not polarized. |
 |
|
|
homik
Apprentece

USA
9 Posts |
Posted - Aug 01 2009 : 10:02:02 PM
|
The output capacitor was going to be my next question, thanks ;)
I think i understand how to hook up the two circuits now, however the output capacitor on the tone control is facing the opposite way than the input capacitor on the amp, so which way should i put it? |
"I make my circuits on bread board." "Well, i print out my own PCB templates." "Oh yeah? I make my circuits with a sharpie and a cool hat." |
 |
|
|
audioguru
Nobel Prize Winner
    
Canada
4218 Posts |
Posted - Aug 02 2009 : 09:18:19 AM
|
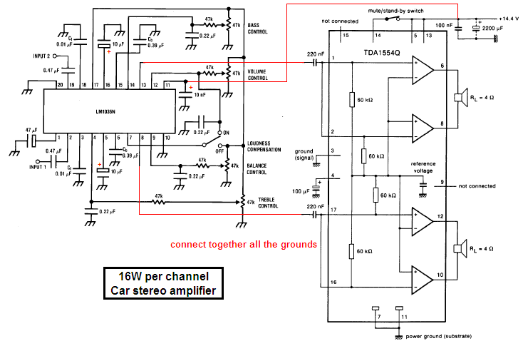
You don't need a capacitor from an output of the tone controller in series with a capacitor at an input to the amplifier. Just use a single coupling capacitor and use a 220nf or 330nF film capacitor. A film capacitor is not polarized so it doesn't matter which way the capacitor faces. The datasheet for the amplifier IC uses 220nF film capacitors at its inputs.
Download Attachment: car stereo amplifier.PNG 45.07 KB
 |
 |
|
|
homik
Apprentece

USA
9 Posts |
Posted - Aug 02 2009 : 10:03:47 AM
|
| Thanks a lot audioguru :D |
"I make my circuits on bread board." "Well, i print out my own PCB templates." "Oh yeah? I make my circuits with a sharpie and a cool hat." |
 |
|
|
homik
Apprentece

USA
9 Posts |
Posted - Aug 05 2009 : 3:53:47 PM
|
I got the circuit and amp to work! :D
Very nice quality too, however, when i set lower volumes there this strange clicking sound which i assume is what everyone is referring to as oscillation. At lowest volume its steady clicking like a metranome and as a raise the volume it speeds up until it disappears. I think this is because i used a 10nf ceramic cap instead of a poly-film cap on pin 11, but i just want to make sure before i go out and buy another one.
Thank you for all your help! :D
I thought you'd also appreciate a picture ;) (kinda fuzzy though):
 |
"I make my circuits on bread board." "Well, i print out my own PCB templates." "Oh yeah? I make my circuits with a sharpie and a cool hat." |
Edited by - homik on Aug 05 2009 3:59:10 PM |
 |
|
|
homik
Apprentece

USA
9 Posts |
Posted - Aug 05 2009 : 8:47:08 PM
|
Scratch that last post, it turns out the heatsink was not properly seated.
Still, thanks for all the help! :D |
"I make my circuits on bread board." "Well, i print out my own PCB templates." "Oh yeah? I make my circuits with a sharpie and a cool hat." |
 |
|
| |
Topic  |
|